根据睿兽分析的统计数据,截至2026年1月31日,全球新增了24家独角兽公司,这些公司在本月完成了新一轮融资,估值首次突破10亿美元。
24家新增独角兽中,有9家属于AI领域。这9家AI公司本轮融资总额近30亿美元,总估值达224亿美元。

这9家新晋AI独角兽中有8家来自美国,且大多位于硅谷这一全球AI创新核心区,只有Waabi一家来自加拿大的多伦多。它们的业务覆盖了从AI基础设施到上层应用的多个环节,包括芯片设计、算力服务、模型评估、自动驾驶等多个细分领域。其中,AI 芯片相关细分领域新晋独角兽最多。
与2025年相比,这一集中涌现的现象更为突出。睿兽分析数据显示,2025年全球新增独角兽123家,美国75家、中国22家。其中53家为AI相关企业,美国36家、中国8家。而2026年仅1月就新增9家AI独角兽,其集中程度和融资规模均刷新纪录。
更重要的是,这9家公司大多在极早期(种子轮或A轮)就获得了远超常规的巨额融资。例如,Humans&的4.8亿美元种子轮融资和Etched的5亿美元A+融资,以及Waabi的7.5亿美元新一轮融资,均创下各自阶段或细分领域的融资纪录。
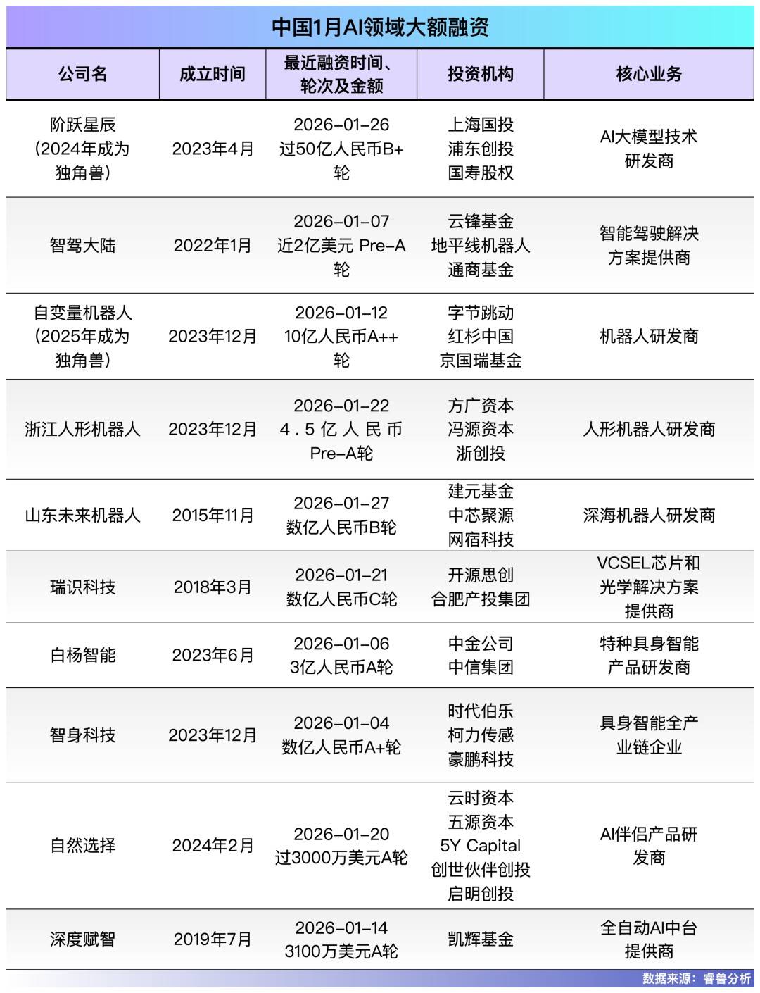
同期,中国AI领域并未诞生新的独角兽,但也有不少AI公司获得大额融资。据睿兽分析,中国1月融资额位居前10的AI公司,总融资近100亿元人民币。其中大模型公司阶跃星辰获得超50亿元人民币B+轮投资,位居1月中国AI公司融资额之首。

这9家AI独角兽的成立时间主要集中在2021年至2025年之间。尤其需要注意的是,其中有4家成立于2025年,从创立到成为独角兽所用时间极短。
Humans&、Ricursive Intelligence更是在成立不到3个月内,就完成大额融资跻身独角兽行列,成长速度远超行业以往水平。
此外,这批公司的创始人团队大多拥有顶尖高校学术履历,或是曾任职于谷歌DeepMind、OpenAI、Meta等科技巨头的核心研发部门。
这种高度集聚的顶尖人才配置,降低了投资者的早期判断风险,成为企业快速获得资本认可的核心背书。
从赛道分布来看,这9家公司覆盖AI产业链的关键环节。其中,4家聚焦底层硬核基础设施(芯片、算力、网络),3家聚焦中间层工具与平台(模型评测、实时通信、人机协作),1家布局生成式应用层(视频创作),还有1家深耕Physical AI与自动驾驶落地。具体如下:
Etched.ai(下称“Etched”)成立于2022年,总部位于美国硅谷。公司主要设计用于Transformer架构的ASIC芯片,旨在通过硬件专用化,解决AI大模型推理任务中效率低、成本高的痛点。
公司核心创始团队是三位从哈佛大学辍学的00后,包括创始人兼CEO Gavin Uberti、联合创始人兼CTO Chris Zhu、联合创始人兼COO Robert Wachen。他们三人在ChatGPT问世前就辍学,全力押注Transformer架构。此外,公司还吸引了多位来自英伟达、谷歌等公司的资深半导体专家加入。
Etched的核心产品是名为“Sohu”的专用芯片。公司宣称,由于完全针对Transformer模型优化,剔除了通用GPU的冗余设计,其芯片能效比极高。据其官方数据,一台搭载8块Sohu芯片的服务器,在处理Llama 70B模型时,性能可等效于160块英伟达H100 GPU,速度提升明显。
当然,这种高度专用化的路线也意味着,其商业成功与Transformer架构的长期主流地位深度绑定。如果Transformer被颠覆,那么公司可能面临失败。
Etched的商业模式清晰且直接。作为芯片设计公司,与台积电合作生产,并向云服务商和AI公司销售芯片或服务器。据报道,公司在2024年已获得数千万美元的硬件预购订单。

Humans&成立于2025年10月,其最突出的是豪华创始团队,5位联合创始人均来自OpenAI、xAI、Anthropic、谷歌、Meta等顶尖AI机构。

与许多AI初创企业一样,Humans&团队中华人比例较高。据悉,其约18人的创始团队核心成员中,有约1/3为华人背景。
公司的核心理念是“让AI赋能而非取代人类”,业务方向是开发新一代的AI协作系统。其技术重点在于让AI具备长期记忆、对用户意图的深度理解以及多智能体协同能力,旨在解决复杂团队项目中的信息管理与任务协调痛点,让AI成为“可信赖的人类协作伙伴”(AI版的即时通讯工具),而非单纯的工具型AI。
目前,Humans&的产品仍处于早期“概念与原型”阶段,暂无面向市场的成型产品,商业模式也在探索中。
尽管如此,成立仅3个月的Humans&在2026年1月完成了4.8亿美元种子轮融资,估值达44.8亿美元,创下全球种子轮融资规模纪录。此轮融资吸引了SV Angel、英伟达、亚马逊创始人贝佐斯、谷歌风投、Emerson Collective(乔布斯遗孀Laurene Powell Jobs创立)等顶级投资方与个人。

公司致力于开发全栈式AI芯片设计平台,目标是利用AI将传统上耗时数年的芯片设计流程大幅压缩,长期目标是构建一个“AI设计芯片-芯片赋能更强AI”的递归增强循环。
具体来说,该平台基于定制架构,专注于优化芯片的内存带宽、延迟和能耗,研发适配神经网络计算、大语言模型及企业AI负载的专用芯片,解决传统芯片设计的效率瓶颈。
融资方面,Ricursive Intelligence成长速度惊人。公司刚成立时,就获得由红杉资本领投的3500万美元种子轮融资,彼时估值约7.5亿美元。仅一个月后,公司便完成3亿美元的A轮融资,估值飙升至40亿美元。

Waabi成立于2021年,总部位于加拿大多伦多。其创始人兼CEO Raquel Urtasun是前Uber自动驾驶部门首席科学家及多伦多大学教授,被公认为全球计算机视觉与自动驾驶领域的权威。
公司专注于开发L4级自动驾驶系统,核心业务围绕“跨场景AI自动驾驶系统”展开。目前,其主要产品包括:
Waabi Driver,一款端到端可解释AI自动驾驶系统,可同时适配货运卡车与 Robotaxi,实现“共享大脑”式跨场景能力复用。
Waabi World,基于NeRF技术构建的高保真神经仿真平台,是公司在Physical AI(物理AI)方向上的核心基础设施。它通过生成极度逼真的数字孪生场景,实现大规模虚拟训练,据称可替代约80%的真实路测里程,大幅提升自动驾驶系统的研发效率和安全性。
商业化方面,Waabi通过与沃尔沃达成前装集成合作,联合打造专用自动驾驶卡车,并已在美国德克萨斯州、加利福尼亚州落地商业货运路线;同时与Uber 达成独家合作。根据协议,双方计划未来部署至少2.5万辆Robotaxi。
融资层面,Waabi于2026年1月完成总额10亿美元的新融资,包括由Khosla Ventures与G2 Venture Partners联合领投的7.5亿美元C轮融资,以及Uber的2.5亿美元战略投资。本轮融资后,公司估值升至30亿美元,成为全球自动驾驶领域估值最高的初创公司之一。

LMArena于2025年1月正式成立,前身为2023年5月推出的Chatbot Arena。公司核心业务是运营一个基于匿名双盲对战和人类偏好投票的AI模型评估平台,以公开透明的方式反映大型语言模型在真实场景中的实际表现,满足市场对可靠评估的需求。
创始人团队具有深厚的学术背景,包括加州大学伯克利分校的两位博士——Anastasios N. Angelopoulos(CEO)和Wei‑Lin Chiang(CTO),以及该校计算机系教授Ion Stoica(联合创始人兼顾问)。
目前,LMArena的平台已积累起可观的用户规模和数据集。截至2025年4月,平台已吸引数百万参与者,累计完成了超过300万次模型比较,评估了包括GPT-4、Gemini、Bard以及开放权重的Llama和Mistral等在内的400多个模型。

公司定位为AI原生生成式视频平台,目的是让高质量、可扩展的视频制作更便捷高效。2024年,公司曾推出两款视频工具类产品,但市场反响平平。
2025年4月,公司正式推出核心的浏览器端平台。平台采用浏览器原生设计,无需插件即可使用,支持在单一系统内完成端到端工作流,同时内置大量电影级运镜、特效和摄影机/镜头模拟,降低了专业创作门槛。
在技术路径上,Higgsfield不直接研发底层通用视频模型,而是通过整合OpenAI的Sora、谷歌的Veo等多个第三方先进模型,叠加自研的“电影级”运镜、特效与镜头语言的控制层,形成了一个集成的视频生成工作流。
公司的商业模式包括面向个人创作者的按量付费/订阅制,以及面向企业提供API集成服务。增长极为迅速,据公司数据,平台在推出后的9个月内,年化收入(ARR)就达到了2亿美元,且在两个月内实现了从1亿美元到2亿美元的翻倍。目前,平台全球用户超1500万,每日生成视频约450万条。

PaleBlueDot AI成立于2024年,由毕业于北京大学的Jonathan Zhu在美国硅谷创立。面对全球AI算力的需求,公司定位于“新云”(Neocloud)赛道,提供专为AI工作负载优化的云计算服务。
所谓“新云”(Neocloud),是一种专为AI工作负载设计的新型云计算模式。区别于AWS、Azure等传统通用云平台,它以GPU为核心,提供高性能、高性价比、快速交付的专用AI计算资源,以解决大规模模型训练与推理的算力瓶颈。
PaleBlueDot AI的商业模式是整合与调度算力。公司通过聚合第三方闲置的GPU资源,服务于早期的AI初创公司。同时,也为大型企业客户在Equinix、Digital Realty等合作数据中心内,设计并部署专用的高性能GPU集群。
该模式既能满足初创企业灵活、低成本的需求,也能承接企业对高性能、定制化算力的要求。据路透社等媒体报道,其客户包括中国社交平台小红书的海外实体。
2026年1月,公司完成由B Capital领投的1.5亿美元B轮融资,投后估值超10亿美元。此轮融资将主要用于采购英伟达GPU及扩展业务,公司新任CEO由企业技术资深人士Stephen Watts出任。

Upscale AI由AI与区块链基础设施公司Auradine孵化,于2025年9月正式独立运营。公司专注于解决大规模AI计算中的网络瓶颈问题,是一家AI网络基础设施供应商。
公司核心业务是为AI计算集群提供全栈式网络平台,目标是打破由英伟达NVLink/NVSwitch主导的封闭生态,为多元化的AI硬件提供高性能、开放标准的互连方案。
其核心产品是名为“SkyHammer”的专用交换芯片(ASIC)及系统,该芯片专为AI机架内互联从头设计,而非基于传统以太网或PCIe交换机改造。
它同时支持UALink(由AMD、英特尔等推动)和ESUN(以太网扩展标准)两大开放互联标准,可提供确定性低延迟,这对于万卡级AI集群的协同训练至关重要。据悉,公司计划在2026年底前向客户交付产品样品。
融资方面,2026年1月Upscale AI完成2亿美元A轮融资,投后估值突破10亿美元,成为AI网络赛道的新锐独角兽。目前总融资额已超3亿美元,从种子轮到成为独角兽仅用了4个月。

LiveKit成立于2021年7月,由连续创业者Russ d‘Sa(CEO)和David Zhao(CTO)联合创立。公司最初提供一款免费的开源实时音视频开发工具包,以解决市场对可靠、低延迟实时通信基础设施的需求,为AI语音、视频等多模态应用提供底层支持。
两位创始人在2007年参与Y Combinator创业孵化项目时就相识,2012年开始合作。创立LiveKit前,他们曾共同创办AI新闻推荐应用Evie Labs,该公司于2019年被数字出版平台Medium收购。
公司采用开源+商业化模式,在提供开源工具包的同时,通过LiveKit Cloud托管服务实现营收。截至目前,其基础设施已被OpenAI用于支持ChatGPT的语音模式,其他客户还包括xAI、Salesforce、特斯拉、Spotify等,还服务于911紧急服务运营商和心理健康提供者,每年支持数十亿次通话。
随着AI语音交互需求增长,LiveKit业务迅速扩展。2026年1月,公司完成由Index Ventures领投的1亿美元融资,估值达10亿美元,成为独角兽。此次融资距离其上轮融资仅10个月。


这批独角兽公司最引人注意的特征之一,是它们在极早期(种子轮或A轮)就拿到了远超初创阶段常规水平的巨额融资。这背后是超过50家投资机构的共同参与,包括硅谷主流VC、产业资本、科技大佬等。

Felicis成立于2006年,创始人Aydin Senkut曾是谷歌第63号员工、首位产品经理,曾参与Gmail推出及谷歌广告系统搭建。Felicis Ventures聚焦前沿技术与AI原生公司,截至目前已投出Shopify、Canva等50多家独角兽公司。
Radical成立于2017年,总部在加拿大多伦多,投资赛道聚焦人工智能、机器人、量子计算等颠覆性技术领域。该基金在2024年7月投资了李飞飞创办的空间智能公司World Labs 1 亿美元天使轮,助力其在 3 个月内成为独角兽。
Lightspeed成立于2000年,是全球性的多阶段风险投资公司。自 2012年起就开始投资人工智能企业,并累计投资165家AI原生公司,投入资本超过55亿美元。
这些机构新动向释放的信号是,风投的关注点正从以前的大模型参数竞赛,逐渐转向那些能解决特定瓶颈的底层技术公司以及能将AI技术转化为实际价值的应用场景龙头。
除了传统VC的主力布局,产业资本的针对性布局意图也很明确,几乎全部围绕自身AI生态核心需求展开。
比如,英伟达与旗下基金NVentures延续了其绑定算力需求的逻辑,投资了Humans&、Ricursive Intelligence与Waabi。英特尔和高通则共同押注了网络基础设施公司Upscale AI。同时,Uber、沃尔沃集团、保时捷等出行与车企巨头选择投资Waabi,通过资本参与提前锁定其技术在实际场景中的应用机会。
这些投资除了给其带来财务回报,还将继续巩固它们在AI生态中的优势,同时以资本为纽带,提前锁定与这些初创企业的技术协同节点,为后续生态整合打下基础。
此外,早期投资人持续追加的案例也比较普遍,例如Upscale AI的种子轮领投方Mayfield在其A轮中继续跟投,Felicis持续加码所投企业,都体现了投资方对项目长期发展的信心。
而资本即便在标的几乎无收入验证的情况下,仍愿意给出天价估值。推动它们做出这样决定的因素,已不再是单纯的“追求增长”,更多的可能是“害怕错过”的心态。
毕竟,相比于投资本身的风险,“错过下一个OpenAI或英伟达”的焦虑与遗憾,显然更具冲击力。
究其原因,从现在的趋势来看,当技术范式趋于明确,但拥有源头创新能力的团队却高度稀缺时,错过一个核心团队,就可能错失整条赛道。这促使投资机构普遍提高了耐心,愿意在商业模型尚未清晰、甚至连产品都未成形时,就为团队和技术蓝图下重注。

在2026年1月这份AI独角兽名单中,没有看到中国公司的身影。但也有一些中国AI公司宣布获得大额投资,其中部分为存量独角兽的再次融资,例如阶跃星辰获得超50亿元B+轮投资,其在2024年7月完成数亿美元B轮融资时已成为独角兽,当时估值为20亿美元。

中国1月获得大额融资的企业以场景化硬科技研发为主,包括机器人、具身智能、智能驾驶解决方案、VCSEL芯片等,核心是“技术+产业场景”的结合。中国公司在人型机器人、具身智能、自动驾驶等赛道,具有绝对领先优势。这些公司估值尚低于美国AI同类公司。
这显示了中美资本市场的几点差异,核心是投资人的底层逻辑不同:一是估值逻辑不同:美国押注技术天花板,中国看重落地效率;二是资本驱动模式差异:美国是私人资本主导的高投入,中国是国资基金+市场化基金合力推动,后期大额融资均由国资驱动,尤其是地方国资;三是产业发展路径不同,美国筑底层技术壁垒,中国补场景应用短板。总体而言,中国投资者,人民币基金政策导向明显,二级市场退出难易,决定资本投入方向,A股市场的上市逻辑,倒推一级市场投资逻辑,看中硬科技突破和国产替代等机会。传统美元基金出身的市场化基金,则看重出海机遇,2026年,更看重AI agent、AI智能硬件等领域。返回搜狐,查看更多